วันจันทร์ที่ 24 กรกฎาคม พ.ศ. 2560

ค่าสัมบูรณ์ของจำนวนจริง

ค่าสมบูรณ์ของจำวนจริง 

a : เมื่อกำหนดให้ a เป็นจำนวนจริงระยะจากจุด 0 ถึงจุดที่แทนที่จำนวนจริง a เขียนแทนด้วย |a|
เช่น |2| หมายถึง ระยะจากจุด 0 ถึงจุดที่แทนจำนวน 2 ซึ่งเท่ากับ 2 หน่วย
|-2| หมายถึง ระยะจุด 0 ถึงจุดที่แทนจำนวน -2 ซึ่ง เท่ อ่านเพิ่มเติม


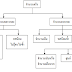
จำนวนจริง

จำนวนจริง
ซตของจำนวนจริงประกอบด้วยสับเซตที่สำคัญ  ได้แก่
- เซตของจำนวนนับ/ เซตของจำนวนเต็มบวก เขียนแทนด้วย  I
                   I = {1,2,3…}
เซตของจำนวนเต็มลบ  เขียนแทนด้  อ่านเพิ่มเติม

การให้เหตุผลแบบนิรนัย

การให้เหตุผลแบบนิรนัย
       เป็นการนำความรู้พื้นฐานซึ่งอาจเป็นความเชื่อ ข้อตกลง กฎ หรือบทนิยาม ซึ่งเป็นสิ่งที่รู้มาก่อน และยอมรับว่าเป็นความจริงเพื่อหาเหตุผลนำไปสู่ข้อสรุป เป็นการอ้างเหตุผลที่มีข้อสรุปตามเนื้อหาสาระที่อยู่ภายในขอบเขตของข้ออ้างที่กำหนด
               ตัวอย่างที่ 1      เหตุ   1.สัตว์เลี้ยงทุกตัวเป็นสัตว์ไม่ดุร้าย
                                                     2. แมวทุกตัวเป็นสัตว์เลี้ อ่านเพิ่มเติม

การให้เหตุผลแบบอุปนัย

   การให้เหตุผลแบบอุปนัย (Inductive Reasoning)
           
 เกิดจากการที่มีสมมติฐานกรณีเฉพาะ หรือเหตุย่อยหลายๆ เหตุ เหตุย่อยแต่ละเหตุเป็นอิสระจากกัน มีความสำคัญเท่าๆ กัน และเหตุทั้งหลายเหล่านี้ไม่มีเหตุใดเหตุหนึ่งแสดงให้เห็นถึงความเป็น อ่านเพิ่มเติม

คอมพลีเมนต์ (Complements)

คอมพลีเมนต์ (Complements)

มีนิยามคือ ถ้าเซต A ใดๆ ในเอกภพสัมพัทธ์ U แล้วคอมพลีเมนต์ของเซต A คือ เซตที่ประกอบด้วยสมาชิกที่เป็นสมาชิกของ U แต่ไม่เป็นสมาชิกของ A สามารถเขียนแทนได้ด้วยสัญลักษณ์ A’
ตัวอย่างเช่น อ่านเพิ่มเติม

อินเตอร์เซกชัน (Intersection)

อินเตอร์เซกชัน (Intersection) มีนิยามคือ เซต A อินเตอร์เซกชันเซต B คือ เซตซึ่งประกอบด้วยสมาชิกที่เป็นสมาชิกของเซต A และเซต B สามารถเขียนแทนได้ด้วยสัญลักษณ์ A ∩ B
ตัวอย่างเช่น
A ={1,2,3}

ยูเนียน

ยูเนียน (Union)

ยูเนียน (Union) มีนิยามว่า เซต A ยูเนียนกับเซต B คือเซตซึ่งประกอบด้วยสมาชิกที่เป็นสมาชิกของเซต A หรือ เซต B หรือทั้ง A และ B สามารถเขียนแทนได้ด้วย สัญลักษณ์ A ∪ B

ค่าสัมบูรณ์ของจำนวนจริง

ค่าสมบูรณ์ของจำวนจริง  a : เมื่อกำหนดให้ a เป็นจำนวนจริงระยะจากจุด 0 ถึงจุดที่แทนที่จำนวนจริง a เขียนแทนด้วย |a| เช่น |2| หมายถึง ระยะจา...